大连高校学生医保使用指南!
新入学的大学生能参加医保吗?
如果生病了,费用如何报销?
报销标准是多少?
大连市医保部门
为大连高校学子准备了一份
医保使用指南
随“大布”去了解一下
缴费标准
大学生参加的是城乡居民基本医疗保险,保费由财政补助及个人缴费两部分组成,2022年度大连市大学生个人缴费标准为320元/人。
参保范围
可参加大连市城乡居民医保的大学生包括:
本市统筹区内各类全日制高等学校(含民办高校)、科研院所中就读的全日制学生。
保障范围
大学生享受普通门诊、门诊规定病种(即门诊慢病大病)及住院医保待遇。
以下几种情况医保不予报销:
1. 不符合医保支付范围(如整形美容修复、国外和中国港澳台地区就医、第三方责任事故等)。
2. 不足起付标准(即医保报销起付线)的费用。
3. 其它途径已报销。
报销比例
考虑到大学生群体的患病特点及经济状况,大连市城乡居民医保对大学生有以下倾斜政策。
1.住院报销:起付标准低,报销比例高
大连市参保大学生在各级定点医疗机构住院,医保报销起付标准(即“门槛费”)比成年居民的标准低,报销比例比成年居民的标准高,今年起,大连市全面提高大学生在各级定点医疗机构住院的报销比例。
具体标准见下图

2.门诊补助:患有白血病、糖尿病、系统性红斑狼疮的大学生参保人享受门诊“大病”待遇
患有糖尿病、系统性红斑狼疮的大学生享受门诊“大病”待遇,门诊报销不设起付线,不设年度限额,报销比例为75%。
大连市参保大学生
还享受以下门诊待遇
普通门诊
大学生享受普通门诊及门诊“两病”(高血压、糖尿病)待遇,医保报销起付线、报销比例及定点范围如下:

门诊“慢病”
大学生享受门诊慢病(即“门诊规定病种Ⅰ类”)医保待遇,具体病种、医保报销比例、年度限额及定点范围如下:

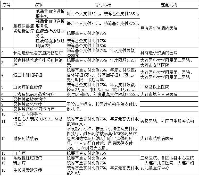
门诊“大病”
大学生享受门诊大病(即“门诊规定病种Ⅱ类”)医保待遇,具体病种、医保报销标准及定点范围如下:

还有这些温馨提示
1.大学生在户籍所在地住院,报销标准与大连一致
为全面保障大学生及时享受医保待遇,大连市对大学生实施“两城一家”待遇,即大学生在法定假日、寒暑假期间或因病休学期间,在户口所在地住院治疗发生的医保报销范围内的医疗费用,按大连市本地住院治疗标准支付。
2.转学、休学大学生医保待遇有变化
转学的大学生在第二年应参加转入高校所在地的城乡居民医保;
休学、延期毕业的大学生可继续缴费并享受相应待遇;
对于因各种原因被取消学籍或办理退学的大学生,在享受完当年度的医疗待遇后,学校不再为其办理参保缴费。
3.去外地求学应提前了解当地医保政策
大学生在学籍所在地参保缴费。目前,我国城乡居民基本医疗保险实行地市级统筹,各统筹地区的参保缴费标准和待遇水平均有不同。因此考取外地高校的大连学子,请提前了解当地城乡居民医保相关信息,确保及时享受待遇,一般来说,各高校在发放录取通知书时,会一并告知当地医保的缴费标准,便于新生提前做好缴费准备。