大连最新公布:四星级、五星级幼儿园全名单!
2021-12-10 08:34来源:大观新闻
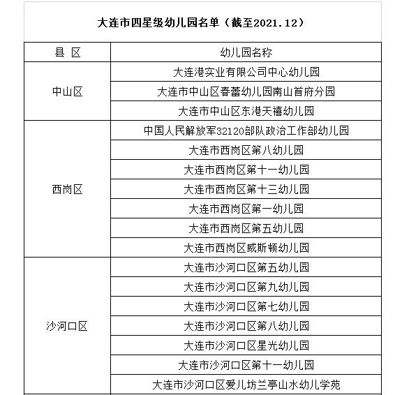
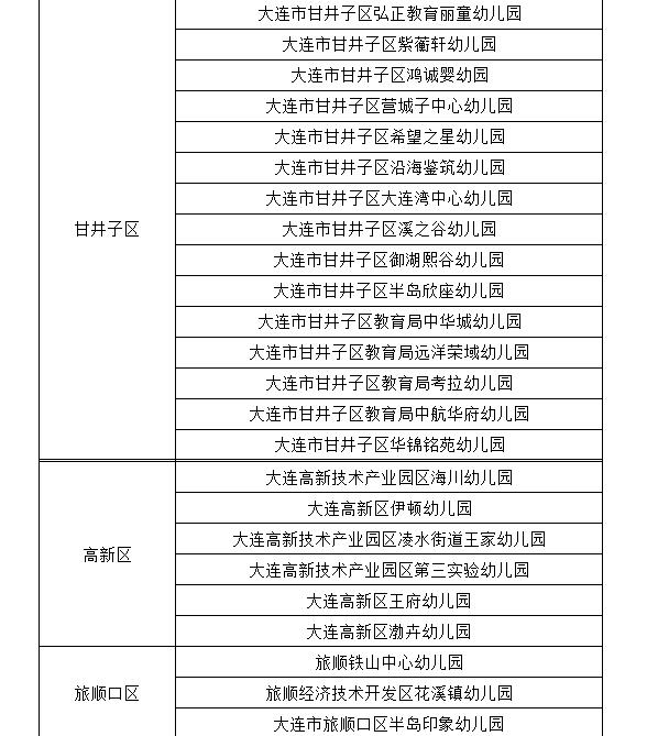
日前,大连市教育局公布
大连市四星级、五星级幼儿园名单
截至2021年12月
大连共有
五星级幼儿园125家
四星级幼儿园64家
根据《辽宁省幼儿园评估定级标准》
幼儿园由高到低分五级实施定级管理
分别为:
五星级(省级示范)
四星级(市级示范)
三星级
二星级
一星级(仅达注册标准)
五个质级
最新最全!
大连五星、四星级幼儿园名单公布!
家长速速收藏











编辑:赵洁
日前,大连市教育局公布
大连市四星级、五星级幼儿园名单
截至2021年12月
大连共有
五星级幼儿园125家
四星级幼儿园64家
根据《辽宁省幼儿园评估定级标准》
幼儿园由高到低分五级实施定级管理
分别为:
五星级(省级示范)
四星级(市级示范)
三星级
二星级
一星级(仅达注册标准)
五个质级
最新最全!
大连五星、四星级幼儿园名单公布!
家长速速收藏










